올 40여개대 6000명 모집… 입학사정관제 준비 어떻게

올 40여개대 6000명 모집… 입학사정관제 준비 어떻게

입력 2009-03-10 00:00
수정 2009-03-10 00:30
  • 기사 읽어주기
    다시듣기
  • 글씨 크기 조절
  • 댓글
    0
2010학년도 대입에서 40여개 대학들이 입학사정관을 활용해 6000여명을 선발한다. 2009학년도에도 40개 대학에서 4401명을 선발했다.

하지만 학부모·학생들은 입학사정관을 활용한 전형을 어떻게 준비해야 하는지 아리송하기만 하다. 입학사정관제를 알아본다.

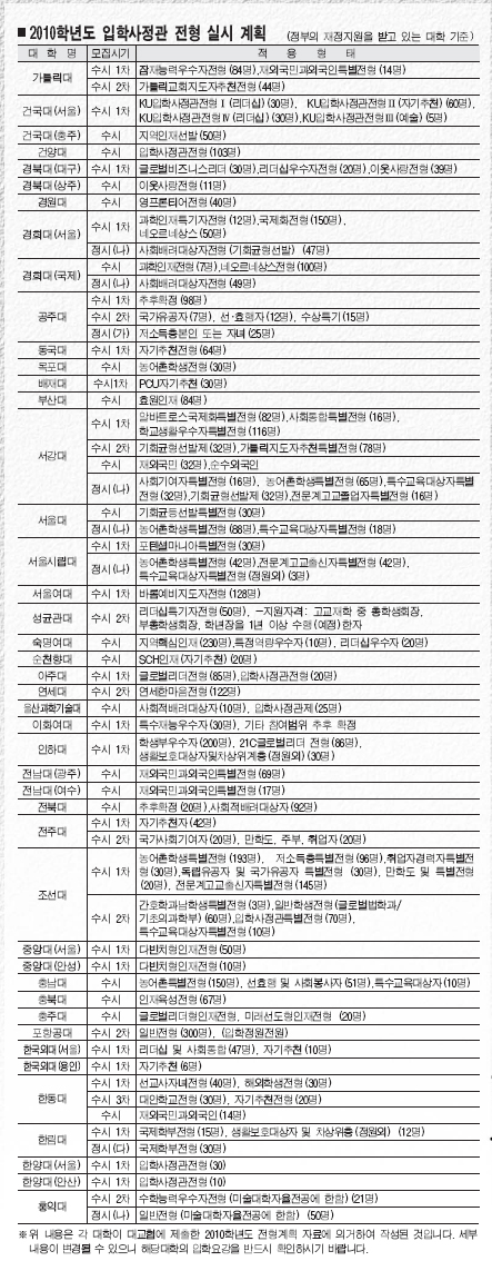
이미지 확대


●2010학년도 입학사정관제 실시 얼마나

입학사정관제는 각 대학이 자신의 학교나 모집단위 특성에 맞는 학생을 선발하기 위해 대학입학 업무전담가를 활용하는 제도다. 현재 입학사정관 전형을 실시하는 대학들은 적게는 1∼2명, 많게는 6∼7명 정도의 입학사정관을 두고 있다.

2010학년도에는 40여개 대학에서 6000여명을 입학사정관제도로 선발할 예정이다. 특히 서남표 KAIST총장이 올해부터 일반고 학생 150명을 입학사정관을 통해 뽑겠다고 밝힌 이후 이 제도는 대입제도 변화의 핵으로 부상 중이다. 서울대도 입학사정관제 선발을 전년도 118명에서 136명으로 18명을 확대했다.

●어떤 학생들이 들어갔나

대부분 특정 영역에서 두각을 보여 각종 대회에 입상하거나 자격증을 따낸 학생이 많았다. 또 학생회 활동 등으로 리더십을 발휘했거나 산간 벽지 등 어려운 환경에서도 꾸준히 노력해 좋은 성적을 거둔 학생도 있었다.

연세대 생명공학 전공에는 국제 학술지에 논문을 실은 과학고생이 합격했다. 동국대 국어국문학과에는 고등학교 시절 판타지 소설 15권을 쓴 학생이 합격하기도 했다.

경희대 간호학과에는 전교 학생회장 출신으로 수화를 익혀 수화 관련 대회를 휩쓸었던 학생이 뽑혔다. 건국대 응용생명과학부에도 충남 산골 마을에서 수박농사를 도우며 과학 관련 경진대회에 입상했던 학생이 선발됐다.

●무엇을 준비해야 하나

입학사정관제는 아직은 대입전형의 ‘틈새시장’이다. 전체 학생 가운데 소수만 이를 통해 입학할 수 있어서다. 입학사정관제 지원을 노리더라도 일반 수험생들과 마찬가지로 입시 전략을 짜야 한다. 수험생들은 수능준비 등 일반적 수험 계획에 충실하는 한편 각 대학의 입학사정관 전형을 살펴보고 자신에게 적합하겠다는 판단이 서면 병행 준비하는 전략을 세워야 한다. 아직 시행 초기라 제도 취지와 달리 적성이나 잠재력을 판단하는 기준이 각종 수상·대외활동 경력 등 객관적 지표에 쏠리고 있다는 점도 감안해야 한다. 세부지원 전략없이 막연하게 “학업성적은 안 좋아도 나는 적성이나 잠재력이 있으니 지원해 보겠다.”는 생각은 위험하다.

먼저 입학사정관제 실시대학과 지원자격 등 세부전형 방법에 대해 꼼꼼히 살펴보자. 많은 학교들이 기본적인 내신과 수능 성적 등을 요구하고 있다. 수험생 본인이 지원 가능한 대학이 어디인지 우선 살펴본 뒤 적합한 대학 범위를 3~4개 정도로 줄여 보자. 그런 뒤 전형요강이 요구하는 사항들을 빠짐없이 챙긴다. 입학사정관제 실시 대학 대부분은 1단계 서류심사로만 일정 배수의 수험생을 선발한다. 수험생들은 자신의 적성이나 특기, 잠재력을 문서화해서 표현할 수 있어야 한다. 공인외국어 성적표나 수상실적 등을 챙기고 자기소개서나 자기평가서도 준비하도록 하자.

내신도 신경써야 한다. 많은 수험생들이 입학사정관 전형에서는 서류·면접·구술만 중요하고 내신은 비중이 낮다고 생각한다. 하지만 내신은 그 학생이 학교생활을 얼마나 열심히 했는지 알 수 있게 하는 첫번째 지표다. 입학사정관제 아래서도 당락의 중요한 요소일 수밖에 없다.

●심층면접·구술고사 대비는

다음으로 할 일은 심층면접·구술고사 준비다. 1단계 서류 심사를 통해 일정 배수를 선발하면 2단계 관문은 심층면접이다. 전형 특성상 긴 시간 다양한 방법으로 심도 있는 면접을 한다. 개인의 적성과 잠재력 등을 평가하기 위한 다면평가형 면접이다. 김희동 진학사 입시분석실장은 “대학 홈페이지를 방문해 끊임없이 심층면접 문제를 취합하고, 동료들과 토론클럽 등을 조직해 반복적인 말하기 연습, 폭넓은 사고력 확장 훈련 등을 통해 심층면접을 준비해야 한다.”고 조언했다.

박창규기자 nada@seoul.co.kr
2009-03-10 10면
Copyright ⓒ 서울신문 All rights reserved. 무단 전재-재배포, AI 학습 및 활용 금지
close button
많이 본 뉴스
1 / 3
탈모약에 대한 건강보험 적용 어떻게 생각하시나요?
이재명 대통령이 보건복지부 업무보고에서 “탈모는 생존의 문제”라며 보건복지부에 탈모 치료제 건강보험 적용을 검토하라고 지시했다. 대통령의 발언을 계기로 탈모를 질병으로 볼 것인지, 미용의 영역으로 볼 것인지를 둘러싼 논쟁이 정치권과 의료계, 온라인 커뮤니티로 빠르게 확산하고 있다. 당신의 생각은?
1. 건강보험 적용이 돼야한다.
2. 건강보험 적용을 해선 안된다.
광고삭제
광고삭제
위로